써모슈티컬

KR EN
게시물 작성 테이블

진피부터 표피까지 올인원 skin rejuvenation 스킨부스터 ECMV RA

2025-04-28 hit.134


진피부터 표피까지 올인원  skin rejuvenation
스킨부스터 ECMV RA
한국에서 피부시술의 베이스로 자리잡다.

한국피부과 병원에서 그 효과를 인정받아 피부과 시술의
기본 베이스 시술로 인기가 높아진 ECMV RA 에 대해
K 뷰티의 대표주자 강남 민앤민 병원의 민아림원장님의
피부과 전문지의 기고문입니다.



민아림 대표원장 (민앤민의원, 강남)






노화에 대한 개념이 40, 50대를 넘어서
이젠 20,30대도 노화에 대한 인식이 증가되어 이전의
안티에이징에서 슬로우에이징이라는 새로운 개념이
유행하게 되고 젊어서부터
피부관리, 노화관리에 관심을 가지고 항노화에 대한
피부, 식품등의 메인구매 유저의 연령대가 점차 낮아져
20대 ,30대가 항노화 구매력이 높아지는 연령대로
자리매김되고 있다

이에 피부의 rejuvenation에 대한 생각도 많이 달라져
젊은층이 소구하는 rejuvenation 의 포인트는

1.부작용이 없고
2.다운타임이 없거나 적으며
3.통증에 대한 두려움이 없는 
4. 피부결, 피부톤을 개선하고 피부의 광택을 살려주고,
탄력을 올려주는 특징을 많이 이야기한다.

이에 매우 적합한 효과가 입증된 스킨부스터의
대표 제품인 ECMV RA를 시술에 많이 활용하고 있으며
이는 타 스킨부스터 대비 피부의 미백, 주름, 기미,
홍조, 피부톤, 물광 등 여러 부분에서 올인원 rejuvenation이
가능해 스킨부스터 시술에서 단독사용
혹은 기기나 타 부스터와 복합시술에 감초처럼
같이 사용되고 있다. 

주요 성분을 침투시켜 콜라겐을 활성화시키는 시술이나
물광 효과를 주는 단독 효과 보다는 기저막과 기저막의
헤미데스모좀의 재생, 복원을 통해
섬유아세포와 각질형성세포간의 재생 신호를 강화시키며 
진피의 콜라겐 활성, 엘라스틴 활성을 통한 탄력의
rejuvenation 을 기본으로, 섬유아세포와 각질형성세포의
재생신호를 강화해 각질형성세포의 각질층의 활성을 높여
각질층의 손상 rejuvenation을 촉진하고
각질층의 턴오버의 촉진과 활성을 높여 피부의 톤과 결의
호전효과를 가져와 환자고객의 만족도를 높여주는
복합 효과의 발현 기대효과를 높여주는 것으로 보인다. 


섬유아세포의 강화는 콜라겐,
엘라스틴의 rejuvenation도 높이나
각질형성세포의 활성도 촉진하고 멜라닌의 활성에도
영향을 주는 것으로 여러 학회에서 발표된 바 가장 포인트가 되는
섬유아세포의 활성 강화가 ECMV RA로
이루어지는 것을 유추할수 있다.
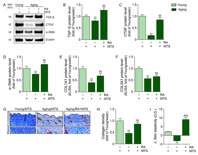
써모슈티컬의 ECMV RA가 대표적 세포외기질(ECM)의
강화 와 기저막 강화제품으로 국제SCI논문에서 노화세포에서
기저막과 헤미데스모좀의 재건을 마커와 TEM사진으로
증명하고 여기서 콜라겐, 엘라스틴의 활성증가와
여러 마커들을 통해
다양한 rejuvenation의 마커를 확인할 수 있었다.








스킨부스터 뿐 아니라 다양한 레이저 시술에
ECMV RA를 복합 적용시
피부의 기본적인 rejuvenation의 프로세스를 통해
시술이 목표하는 부분과 더불어 다양한 우상향적인 피부호전을
기대할 수 있고 이는 환자에게 만족도를 더욱 높여 찐팬을
만들어 준다는 점에서 병원에도 큰 도움이 될 것으로 생각된다.


 
단 한번으로도  피부진정을 잡아주는 트러블 안심 삼총사,
넥소RC부스터 , 넥소 MV12샷 마스크, 프리미엄SOS레드겔
3가지 제품 모두 한국 식약처가 지정한 공인임상기관에서
임상으로 그 진정효과를 입증받았으며
환절기 건조, 피지,  강해지는 자외선과 온도로 인한
피부자극으로부터 피부를 빠르게 진정시키고
피부에 수분과 영양을 충전하여 피부의 탄력을 높여주는
이중 작용으로 인기가 높아져 유명세를
치르고 있는데 지구 온난화로 인해 쿨링 제품의 인기가
높아짐에 따라 쿨링효과를 강조한
써모슈티컬의 진정 쿨 트리오가 극도로 핫 할것으로
예상되는 여름의 최고의 히트상품으로 자리잡을것으로 예측된다